内置高压MOS管和高压启动的AC/DC电源控制芯片——SCM1738ASA
- 2020-09-30 09:24:00
- 彬彬有礼
- 原创 1152
一、芯片介绍
继推出5W和20W的开关电源控制IC后,为满足客户对更多功率段的需求,金升阳推出内置高压MOS管和高压启动的AC/DC电源控制芯片——SCM1738ASA。
SCM1738ASA是一款内置高压MOS 管功率开关的原边控制开关电源(PSR),采用PFM 调频技术,提供精确的恒压/恒流(CV/CC)控制环路,稳定性和平均效率非常高。由于集成高压启动,可以省去外围的启动电阻,实现低损耗可靠启动。同时,该芯片具有可调节线性补偿功能和内置峰值电流补偿功能,输出功率最大可达8W。
二、产品应用
可广泛应用于AC/DC适配器、充电器、待机电源等领域。
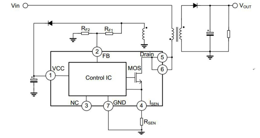
典型应用电路:
三、产品特点
● 内置650V MOSFET;
● 内置高压启动;
● 高精度恒流恒压控制;
● 无需补偿电容;
● 可调节线损补偿;
● 低启动电流;
● 可调节输出电压电流;
● 满足75mW 待机标准;
● 前沿消隐;
● 逐周期限流;
● 欠压锁定、输出短路保护、输出过压保护、VCC过压保护、最大导通时间保护、过温保护。
