用于5W以下的AC/DC隔离SMD变压器——TTLS05-15B12T
- 2020-03-03 12:12:00
- 彬彬有礼
- MORNSUN
- 转贴 1134
一、产品介绍
金升阳近期推出适用于5W的AC/DC隔离SMD变压器——TTLS05-15B12T。此系列产品隔离电压高达4000VAC,使用EPC13骨架,允许表面工作温度-40℃ to +110℃,反激式变压器,具有小体积、高性价比的特点。
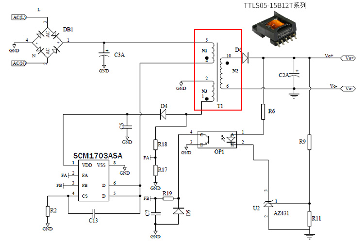
TTLS05-15B-T系列产品可与金升阳SCM1703A高精度副边反馈控制IC配套使用,该组合实现具有多种保护功能及优越 EMI 性能的宽压输入反激式AC-DC电源设计。
二、产品应用:
适用于消费类电子供电电源、工业设备供电等场合
应用电路实例:
三、产品特点:
● 输入电压范围:85~264VAC
● EPC13贴片式骨架
● 符合 UL/EN62368 认证标准
